UI/UX - Wazi
I worked at a Wazi, a nonprofit organization in Kenya, as a product designer. Working in a small team, we coordinated with the startup in Kenya to resdesign their web app for an upcoming expansion. This involved UX research, and UX/UI design.


Timeline: 4 months
Workplace: Start-up environment
Skills: Secondary research, branding, UX/UI designer, prototyping
Results:
What is Wazi?
Wazi is a mental health startup committed to helping Kenyans access mental health resources and services.
Brief
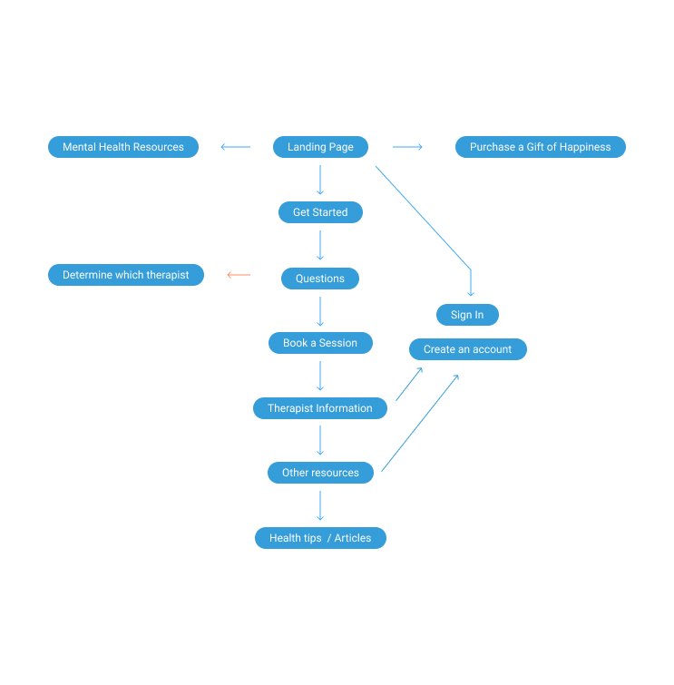
The Wazi team in Kenya wanted to redesign their app. They felt that the current visual design was dated and they had wanted to add many new features to their app. We had to rely on them to provide information about the needs of the Kenyan people and the mental health context the app existed in.

Approach
This project had a quick turnaround time and little access for research resources, so we had to be creative about getting the best information to feed our designs. We questioned the founders, who were in Kenya and had the best knowledge of the landscape there along with what was available in reputable studies online. We discovered that most people would not have access to a computer, and would primarily be using a phone, so we based our prototype on the mobile version.
design
After getting approval from the project founders for our user flows, we created wireframes and a clickable prototype to present our design, and eventually pass it off to the developers. We used the same primary colours that Wazi applied in their branding and integrated a soft gradient to bring a calming feeling to the pages.




Results & challenges
The founders approved of our design and set forward an implementation plan at the end of our project. This project had many challenges since we had limited time and resources as well as some difficulty contacting the founders and developers through the life of the project. We also had to find a way to understand our users while being in a different cultural context. Despite the sucessful conclusion of the project, if I were to do this again I would push more for outside research within the user community.


